(转自:金融干货精选)惠红网
在金融圈,CFA(特许金融分析师)考试一直有着 “金融第一考” 的美誉。多年来,它宛如一座闪耀的灯塔,吸引着无数怀揣金融梦想的人投身备考大军。
什么是CFA?
CFA全称 Chartered Financial Analyst (特许金融分析师),是全球金融投资行业里含金量很高的资格认证,《Financial Times》把CFA称为行业人才的“黄金标准”,为全球投资业在道德操守、专业标准及知识体系等方面设立了规范与标准!

对于许多金融从业者和求职者而言,CFA 对于许多金融从业者和求职者而言,CFA证书仿佛是一把万能钥匙。它不仅象征着持证人在金融知识领域的专业造诣,更是打开高薪岗位、职业晋升大门的有力工具。在金融行业蓬勃发展的时期,各大金融机构,无论是投资银行、资产管理公司,还是对冲基金,都对 CFA 持证人求贤若渴。招聘启事上,“CFA 优先” 的字样屡见不鲜,CFA 持证人往往能在众多求职者中脱颖而出,获得令人艳羡的职位和丰厚的薪资待遇。
CFA不再被认可?惠红网
但近期,这项被称为“金融界最难考试”的专业资格似乎正在走下神坛......但这样就能断定“金融第一考” 真的不香了吗?还为时尚早。
CFA 证书所代表的金融专业知识体系,依然有着深厚的价值。它系统地涵盖了投资分析、资产估值、金融市场等多个领域的知识,对于构建全面的金融思维框架有着不可替代的作用。

●如果你对于自己的求职规划是进入投行工作,像IBD、Wealth Management等大多数的岗位对于CFA都是没有明确要求的。虽然没有明确的要求,但是悄悄告诉你:考过一级CFA对这类的岗位来说是个加分项哦!
●但是像资管、对冲基金等买方公司,需要进行投资组合管理和资产估价,对Technical Skills的要求更高,在求职时可能会要求持求职者有CFA证书。CFA持证人认为通过CFA考试,帮助自己获得了更高的收入

此外,CFA 协会也在不断对考试内容进行调整和更新,以适应金融行业的发展变化。例如,逐渐增加对金融科技相关知识的考察,力求让持证人能够紧跟行业前沿。
对于想要进入金融圈的毕业生或想在金融职场提高竞争力的,CFA仍是不错的选择!想了解CFA的同学可点击下方图片,免费预约名师试听课,CFA持证人带您零基础轻松学
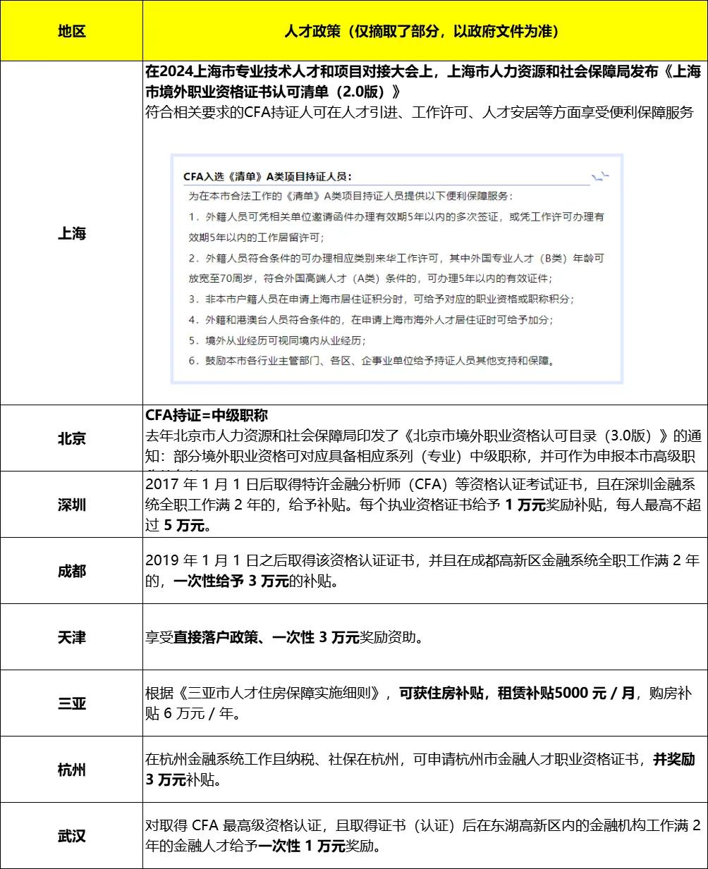
]article_adlist-->🤷♀️那考了CFA不同地区有哪些福利政策呢👇👇
CFA人才福利政策
作为投资行业雇主公认的 “黄金标准”,CFA认证得到了全球多个市场的监管机构、地方政府、高等教育机构的认可。在全球27个国家和地区的职业资格、研究生入学申请等考核中,免于参加全部科目或部分科目的考试。
此外,北京、上海、广州、深圳等20余省市地方政府已经发布了针对 CFA 持证人的人才吸引或支持政策(包括不限于以下):


CFA报考条件及考试内容
报考条件
根据CFA协会的要求,报考不限定专业,如果你对资产管理、投资研究、咨询服务或投行感兴趣,只要符合下列条件就能报名参加CFA考试:
取得学士学位,可以直接报名啦!
本科在校生!报名CFA一级考试时,选择的考试窗口须处于学士学位课程或同等项目毕业月份前23个月及以内。比如,四年制本科在校生最早可以在大二暑假参加一级考试哦!
没有学士学位或还在读书!可以通过专业工作经验来报名。只要至少连续三年获得4,000小时的工作经验和/或高等教育,就可以满足要求啦!专业工作经验是指从事要求具备专门的知识、教育水平或高级技能的工作,不需要与投资相关哦!
所以,无论你是学霸还是职场人,都有机会挑战CFA考试!只要符合以上任一要求,就可以勇敢报名啦!记得提前做好准备,充分备考哦!
考试内容
2025年CFA一级考试科目包括职业道德、数量与统计、经济学、财务报表分析、公司金融、权益投资、固定收益、衍生品、另类投资、投资组合管理十个科目。

如何入局CFA?
如何系统学习和了解CFA?现在有个机会 ——
【零基础入局CFA】
点击立领最新0元试听课👇👇👇 ]article_adlist-->
海量资讯、精准解读,尽在新浪财经APP
华泰优配官网提示:文章来自网络,不代表本站观点。